跳到主要內容區

:::   回首頁        網站導覽      網站管理

         新北市立桃子腳國民中小學

新北市立桃子腳國民中小學

:::
:::

-- FROM NTPC SITE

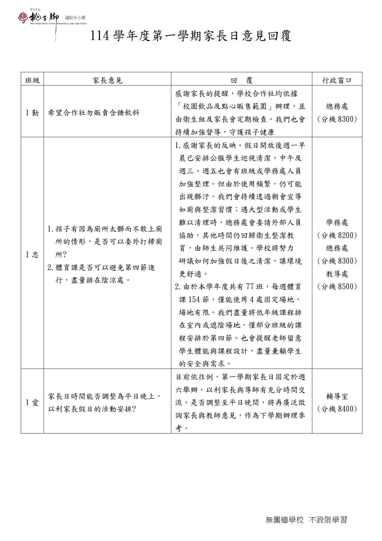
【114上家長日】114學年度第一學期家長日意見回覆,桃子腳感謝您!

家1家2家3家4家5家6家7家8家9

瀏覽數:
登入成功